이미지 효율적 처리를 위한 방법 정리합니다. 기본적으로 이미지를 불러오려면, imageView.setDrawable() 혹은 imageView.setBitmap() 이러한 방식으로 jpeg, png 파일들을 불러와서 사용할 수 있습니다. 하지만 이런 방식들을 사용하다보면 이미지가 너무 큰 경우, 혹은 이미지가 너무 고화질인 경우에 out of Memory 문제가 발생할 수 있습니다. 그래서 이미지 효율적으로 처리하기 위한 방식 3가지를 정리하려고 합니다. 1. 이미지 해상도별 별도의 폴더로 관리하기 위의 폴더와 같이 hdpi, mhdpi, xhdpi, xxhdpi 와 같이 같은 이미지라도 해상도를 분류하여 저장할 수 있습니다. 위와 같은 방법이 효율적인 이유를 설명드리겠습니다. 안드로이드에서 이미지를 찾..
안녕하세요, 오늘은 안드로이드 4대 컴포넌트 중 하나인 "서비스"에 대해서 정리해보려고 합니다. 글 작성에 앞서, 1. 서비스 정의2. 서비스 유형3. 서비스 구현을 위해 알아야 하는 필수 사항4. 메니페스트(Manifest) 서비스 선언 이 순서로 정리해보겠습니다. 1. 서비스 정의백그라운드에서 오래 실행되는 작업을 수행할 수 있는 애플리케이션 구성 요소 입니다. 사용자 인터페이스(UI)를 제공하지 않습니다. 다른 애플리케이션에서도 서비스를 시작할 수 있으며, 다른 애플리케이션으로 전환 하더라도 백그라운드에서 계속해서 실행할 수 있습니다. 또한, 구성 요소를 서비스에 바인딩하여 서비스와 상호작용할 수 있으며, 프로세스 간 통신(IPC)도 수행할 수 있습니다. 예시 상황1) 네트워크 트랜잭션을 처리2) ..
안녕하세요, 회사에서 git을 사용합니다. 그래서 요즘 자주 사용하는 git 명령어를 정리해보려고 합니다. 우선, 명령어 정리에 앞서 1. git 정의2. git 설정과 초기화3. git clone4. git pull5. git push 1. GIT 이란 무엇일까요?파일 관리를 위한 분산 버전 관리 시스템입니다. 여러 사람들의 소스코드를 효율적으로 정리하고 저장하기 위해 사용하는 것입니다. GIT은 서버에서 파일을 관리하며, 여러 사람들의 소스코드를 각 버전 별로 저장하여, 코드를 효율적 관리를 도와줍니다. 2. GIT 설정과 초기화git 사용하기 위해서는 해당 저장소에 접근하기 위해 user name과 이메일을 설정해야 합니다. 자신의 github의 username과 이메일을 입력하시면 됩니다. git..
안녕하세요, 오늘은 안드로이드 개발하는데 있어 변수나 메소드의 네이밍 규칙에 대해서 알려 드리려고 합니다. 순서1. Naming 규칙/방식 종류2. 상황별 적용 방식 (안드로이드 공식 홈페이지에서 추천하는 방식) Naming 규칙 종류1. lowerCamelCase각 단어의 첫 문자를 대문자로 표시하되, 해당 메소드명이나 변수명은 소문자로 적는 방법입니다.예시 : getContentData() 2. UpperCamelCase전체 이름의 첫 문자를 모두 대문자로 표시하는 방법입니다.예시 : GetContentData() 3. snake case각 단어 사이를 언더바로 구분해주는 방법입니다예시 : get_content_data() 4. all lowercase모든 문자를 소문자로 적어주는 방법 입니다.예시 ..
안녕하세요, 오늘은 안드로이드 운영체제에 대해서 정리해보려고 합니다. 안드로이드 개발 하신다면, "안드로이드란 무엇일까?" 라는 생각 해보신 적 있으신가요? 안드로이드에 대해서 한문장으로 말해보자면, 안드로이드는 모바일 OS (Operating System) 종류중 하나이자, 다양한 서비스를 제공하는 플랫폼이다. 이렇게 한문장으로 말할 수 있습니다. 2가지 단어 OS와 플랫폼이라는 단어 설명을 한후에 계속 안드로이드에 대해서 설명 드리겠습니다. 이 2가지 개념을 모르면 안드로이드의 특징을 이해하지 못하실 수 있기 때문입니다. OS (Operating System) : 운영체제OS란, 하드웨어를 관리하고 소프트웨어를 실행하기 위한 시스템입니다. 안드로이드 또한 휴대폰(하드웨어)에서 특정 앱(응용 프로그램)..
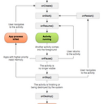
안녕하세요, Activity의 생명주기(Lifecycle)를 왜 알아야 할까요? 안드로이드 액티비티의 생명주기에 대해서 정리해보려고 합니다.위의 굉장히 중요한 질문입니다. 저희는 왜 생명주기에 대해서 알아야 할까요? 액티비티 생명주기 사용하는 이유는?사용자가 앱을 사용하는 도중에 전화가 걸려오거나 다른 앱으로 전환할 때 비정상 종료되는 상황사용자가 앱을 활발하게 사용하지 않는 경우, 소중한 시스템 리소스가 소비되는 상황사용자가 앱에서 나갔다가 나중에 돌아왔을 때 사용자의 진행 상태가 손실되는 상황화면이 가로 방향과 세로 방향 간에 회전할 경우, 비정상 종료되거나 사용자의 진행 상태가 손실되는 상황 이러한 문제들을 생명주기의 각 메소드에서 예외처리나 기능 구현을 통해 예방할 수 있습니다. 이런 여러 상황들..
안녕하세요, 안드로이드 개발에 앞서 알아둬야 하는 것은 안드로이드의 4대 컴포넌트 입니다. 4가지 컴포넌트 설명에 앞서 우리가 왜 이것을 알아야 할까요? 사실 안드로이드의 이론적인 부분들을 모르고 개발을 우선 시작해도 된다고 생각합니다. 개발을 하면서 배워가는 부분도 있죠. 하지만 4대 컴포넌트는 개발하는데 가장 기본이 되는 부분이고, 알아두시면 나중에 면접보실 때 유용하실 거에요. 제가 실제로 신입 면접 때 많은 회사들에서 물어봤던 질문 중에 하나의 였습니다. 이제 4대 컴포넌트에 대해서 하나씩 알아보도록 하겠습니다. 1. 액티비티(Activity)란?액티비티는 화면을 담당하는 컴포넌트 입니다. 실제로 저희가 앱의 한 화면을 만들기 위해서는 액티비티 하나를 생성해야합니다. 앱을 만드는데 꼭 알아야 하는..
안드로이드 개발을 하다보면 handler를 사용하고 있거나 들어본 적이 있을 것입니다. 스레드의 일들을 메시지 큐에 넣어주기 위한 역할을 하기도 하고, 메인 스레드가 아닌 스레드를 핸들러로 직업을 메시지 큐에 전달할때 많이 보았습니다. 안드로이드 개발을 잘 하기 위해서는 기본 개념들에 대해서 잘 정리하고, 이해하고 있어야 합니다. Handler 정의 각 핸들러는 쓰레드의 메시지큐와 하나의 쓰레드와 연관되어 있다. 핸들러를 사용하면 스레드의 MessageQueue와 관련된 Message 및 Runnable 객체를 보내고 처리 할 수 있습니다. 각 핸들러 인스턴스는 단일 스레드 및 해당 스레드의 메시지 큐와 연관됩니다. 새 핸들러를 만들면 핸들러를 만드는 스레드의 스레드 / 메시지 큐에 바인딩됩니다. 이때부..
- Total
- Today
- Yesterday
- CI/CD
- TextInputLayout
- 서비스선언
- AUTH0
- codingtest
- 네이버웹마스터
- 4대컴포넌트
- 안드로이드공부
- 사이트맵등록방법
- 인드로이드4대컴포넌트
- swift
- 안드로이드개념
- 안드로이드
- 블로그관리하기
- underline color
- 구글서치콘솔
- github
- 밑줄색
- Swift기초자료
- git
- 개발공부
- 티스토리블로그광고
- 밀리세컨
- 코드스타일
- ios
- Android
- 인증토큰
- TextInputEditText
- IT
- Swift데이터타입
| 일 | 월 | 화 | 수 | 목 | 금 | 토 |
|---|---|---|---|---|---|---|
| 1 | 2 | 3 | ||||
| 4 | 5 | 6 | 7 | 8 | 9 | 10 |
| 11 | 12 | 13 | 14 | 15 | 16 | 17 |
| 18 | 19 | 20 | 21 | 22 | 23 | 24 |
| 25 | 26 | 27 | 28 | 29 | 30 | 31 |
